Áù´óÌØÉ«¡¢¶à³¡¾°Ó¦Ó㬣¬ÈËÉú¾ÍÊDz©ÐÂÒ»´úÍøÂçÇå¾²¼ì²é¹¤¾ßÏäÐû²¼
Ðû²¼Ê±¼ä 2023-11-07¹Å°åÍøÂçÇå¾²¼ì²éÖУ¬£¬ÄúÊÇ·ñ¾³£ÓÐÕâЩÒÉÐÄ£º
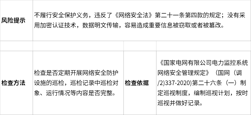
¡ñ ¼ì²éÖ°Ô±²»ÊìϤ¼ì²éÓªÒµ»òûÂÄÀú£¬£¬²»ÖªµÀ¸ÃÔõÑù¿ªÕ¹¼ì²éÊÂÇ飻£»£»£»
¡ñ ¼ì²é¹¤¾ßÄÜÁ¦¼òµ¥¡¢²Ù×÷ÖØ´ó¡¢ÎÞаÐԽϲ£»£»£»
¡ñ ±¨¸æÄÚÈÝȱÉÙͳ¼ÆÆÊÎö¡¢½â¾ö½¨Ò飬£¬²»Àû±ã»ã±¨ÓëÎÊÌâÕû¸Ä£»£»£»£»
¡ñ ͬµ¥Î»µÄÀúÊ·¼ì²éЧ¹ûÎÞ·¨¾ÙÐÐΣº¦Ç÷ÊÆ±ÈÕÕ£¬£¬²î±ðµ¥Î»¼äµÄ¼ì²éЧ¹ûÎÞ·¨¾ÙÐÐΣº¦Æé᫱ÈÕÕ£»£»£»£»
......
Õë¶ÔÉÏÊöÓû§³£¼ûÎÊÌâÓëÒÉÐÄ£¬£¬ÈËÉú¾ÍÊDz©Õö¿ªÒÔÏÂÁ¢Òì˼Ð÷½â¾ö£º
1¡¢ÈËÁ¦ÒÉÐĽâ¾ö˼Ð÷£º½«×¨ÒµÖØ´óµÄÍøÂçÇå¾²¼ì²éÀú³Ì±ê×¼»¯¡¢Á÷³Ì»¯£¬£¬²¢Ìṩ¼ì²é°ì·¨Ö¸µ¼£¬£¬ÄÜÓÐÓýµµÍ¼ì²éÊÖÒÕÃż÷£¬£¬°ü¹Ü¼ì²éÖ°Ô±Áã»ù´¡Ò²ÄÜʤÈμì²éʹÃü¡£¡£¡£¡£¡£
2¡¢¹¤¾ßÒÉÐĽâ¾ö˼Ð÷£º¿É½«¶àÖÖ¹¤¾ßÄÜÁ¦ÕûºÏ´¦Öóͷ££¬£¬²¢Ìṩһ¼üɨÃèÉè¼Æ£¬£¬ÓÐÓýâ¾ö¹¤¾ßÄÜÁ¦¼òµ¥Óë²Ù×÷ÖØ´óÎÊÌ⣻£»£»£»±ðµÄ£¬£¬½«¹¤¾ßÐÎ̬½ÓÄɱãЯÊÖÌáÉè¼Æ£¬£¬Àû±ãÓû§Ó¦¶ÔÖÖÖÖÎÞаÐÔ²éÐèÇ󡣡£¡£¡£¡£
3¡¢±¨¸æÒÉÐĽâ¾ö˼Ð÷£ºÔöÇ¿±¨¸æ¶àά¶Èͳ¼ÆÆÊÎöÄÚÈÝ£¬£¬Àû±ãÓû§¼ì²éЧ¹ûÉϼ¶»ã±¨£»£»£»£»Í¬Ê±£¬£¬ÔöÌí±¨¸æÎ£º¦ÌáÐÑÏ¢Õù¾ö½¨ÒéÄÚÈÝ£¬£¬ÎªÓû§ÎÊÌâÕû¸ÄÌṩרҵÐÅÏ¢Ö§³Ö¡£¡£¡£¡£¡£
4¡¢±ÈÕÕÒÉÐĽâ¾ö˼Ð÷£º½«Éè¼Æµ¥Î»ÏµÍ³¼ì²éЧ¹ûΣº¦ÆÀ·ÖÓëÅÅÃû»úÖÆ£¬£¬Í¬µ¥Î»¿É»ùÓÚÀúÊ·¼ì²éЧ¹û¾ÙÐÐΣº¦Ç÷ÊÆ±ÈÕÕ£¬£¬²î±ðµ¥Î»¼äÒ²ÄÜ»ùÓÚ¼ì²éЧ¹û¾ÙÐÐΣº¦Æé᫱ÈÕÕ¡£¡£¡£¡£¡£
ͬʱ£¬£¬»ùÓÚÒÔÉÏÁ¢Òì½â¾ö˼Ð÷£¬£¬ÈËÉú¾ÍÊDz©ÍƳöÁËÐÂÒ»´úÌì¾µÍøÂçÇå¾²¼ì²é¹¤¾ßÏ䣬£¬»ùÓÚµçÁ¦¡¢½ðÈÚ¡¢ÔËÓªÉÌ¡¢Õþ¸®µÈ²î±ðÐÐÒµÍøÂçÇéÐÎÌØµã£¬£¬ÒÔ±ãЯÎÞа¡¢¼òÆÓÒ×ÓõÄÈíÓ²¼þÒ»Ì廯װ±¸£¬£¬½«×ʲú·¢Ã÷ÖÎÀí¡¢×ʲúΣº¦¼ì²âºÍÇå¾²ºÏ¹æ¼ì²éÏàÁ¬Ïµ£¬£¬²¢ÒÀ¾ÝÇå¾²±ê׼ͳһ¼ì²éÒªÁìÓëÁ÷³ÌÖ¸µ¼£¬£¬×ÊÖúÍøÂçÇå¾²Ö÷¹Ü²¿·ÖºÍÔ˼첿·Ö¿ìËÙ¡¢ÓÐÓÿªÕ¹ÖÖÖÖÍøÂçÇå¾²¼ì²éºÍЧ¹ûÖÎÀí¡£¡£¡£¡£¡£

²úÆ·ÌØÉ«
1¡¢±ãЯÎÞа£º¹¤¾ßÏä½ÓÄÉÊÖÌáʽ¼Ó¹ÌÌõ¼Ç±¾Éè¼Æ£¨ÈíÓ²¼þÒ»Ì壩£¬£¬Àû±ãËæÉíЯ´øÓë¼´²é¼´Ó㬣¬Öª×ãÓû§ÎÞа¿ªÕ¹ÖÖÖÖÎÞаÐÔ¼ì²éÐèÇ󡣡£¡£¡£¡£
2¡¢¼òÆÓÒ×Ó㺹¤¾ßÏä²»µ«Ö§³Ö¼ì²éÊÂÇéÁ÷³ÌÖ¸µ¼£¬£¬ÇÒÌṩ¡°Ò»¼üɨÃ衱¹¦Ð§£¬£¬ÓÐÓýµµÍ²Ù×÷ʹÓÃÃż÷£¬£¬¼´±ã¼ì²éÖ°Ô±¡°Áã»ù´¡¡±Ò²ÄÜ¿ìËÙÉÏÊÖ¡£¡£¡£¡£¡£


3¡¢¹¦Ð§ÖÜÈ«£º¹¤¾ßÏ伯×ʲú·¢Ã÷ÖÎÀí¡¢×ʲúΣº¦¼ì²â£¨Îó²î¡¢¶Ë¿Ú¡¢Èõ¿ÚÁî¡¢ÉèÖᢶñÒâ´úÂ룩¡¢Çå¾²ºÏ¹æ¼ì²éÓÚÒ»Éí£¬£¬Öª×ãÓû§ÖÖÖÖÍøÂçÇå¾²ÖÜÈ«¼ì²éÐèÇ󡣡£¡£¡£¡£

4¡¢ÄÚÈݹ淶£º¹¤¾ßÏä¼ì²éÖ¸±êÄÚÈÝÒÔ¹ú¼Ò¡¶ÍøÂçÇå¾²·¨¡·ºÍÐÐÒµ¡¶ÍøÂçÇå¾²Ïà¹Ø»®¶¨¡·ÎªÒÀ¾Ý£¬£¬È·±£¼ì²éÄÚÈÝͳһ¹æ·¶ÇÒÓз¨¿ÉÒÀ¡£¡£¡£¡£¡£

5¡¢±¨¸æ×¨Òµ£º¹¤¾ßÏäÖ§³Ö×Ô¶¯ÌìÉú¸ßÖÊÁ¿¼ì²é±¨¸æ£¬£¬Ìṩ¶àά¶È½áÂÛͳ¼Æ¡¢ÎÊÌâÃ÷ϸϢÕù¾ö½¨Ò飬£¬²»µ«Àû±ãÓû§Éϼ¶»ã±¨£¬£¬Ò²ÊÊÓÃÓÚÊÖÒÕÆÊÎöÓëÎÊÌâÕû¸Ä¡£¡£¡£¡£¡£

6¡¢È«¾ÖÖÎÀí£º¹¤¾ßÏäÖ§³Ö¶Ô±»¼ì²éµ¥Î»ÏµÍ³µÄÕûÌåΣº¦×öÆÀ·ÖÓëÅÅÃûÖÎÀí£¬£¬Öª×ãÓû§¶Ôî¿Ïµ»òÔ˹ܵĵ¥Î»ÏµÍ³Ç徲Σº¦¾ÙÐÐÈ«¾ÖÖÎÀíºÍ¿ìËÙËø¶¨¡£¡£¡£¡£¡£

Ó¦Óó¡¾°
1¡¢î¿ÏµÇå¾²¼ì²é£ºÅäºÏî¿Ïµµ¥Î»¿ªÕ¹ÖÖÖÖÍøÂçÇå¾²¼àÊÓÖÎÀí¼ì²é¡¢³é²éÊÂÇé¡£¡£¡£¡£¡£
2¡¢Ô˹ÜÇå¾²×Բ飺ÅäºÏÔËά¼ì²â²¿·Ö¿ªÕ¹ÖÖÖÖÍøÂçÇå¾²×Ô¼ì×Բ鼰Ѳ¼ìÊÂÇé¡£¡£¡£¡£¡£
3¡¢Éϼ¶×ª´ï¼ì²é£ºÅäºÏϵͳÔËӪʹÓõ¥Î»Ó¦¼±ÅŲéÉϼ¶¼à²âƽ̨ת´ïÎÊÌâ¡£¡£¡£¡£¡£
4¡¢¹¥·ÀÑÝÁ·×Բ飺ÅäºÏ·ÀÊØÓû§ÔÚ¹¥·ÀÑÝÁ·Ç°¿ªÕ¹ÍøÂçÇå¾²×Ô²éÃþµ×ÊÂÇé¡£¡£¡£¡£¡£
5¡¢ÏµÍ³ÈëÍø¼ì²â£ºÅäºÏϵͳÔËӪʹÓõ¥Î»ÔÚÐÂϵͳÈëÍøÇ°¿ªÕ¹Î£º¦ÆÀ¹ÀÊÂÇé¡£¡£¡£¡£¡£
6¡¢ÊÂÎñÔ¤¾¯ÅŲ飺ÅäºÏ¼à²âÔ¤¾¯ÏµÍ³¿ªÕ¹ÏµÍ³ÊÂÎñÅŲé»ò×ʲúΣº¦ÅŲéÊÂÇé¡£¡£¡£¡£¡£
7¡¢×ʲų́ÕËÖÎÀí£ºÎªÔËά/×°±¸ÖÎÀí²¿·ÖÌṩ±ãÐ¯Ê½ÍøÂç×ʲų́ÕËÖÎÀíЧÀÍ¡£¡£¡£¡£¡£
8¡¢Ç徲ЧÀÍÖ§³Ö£ºÎªÇ徲ЧÀͳ§ÉÌ/ÍŶӿªÕ¹Ç徲ЧÀÍÏîÄ¿Ìṩ¹¤¾ßÖ§³Ö¡£¡£¡£¡£¡£
ÈËÉú¾ÍÊDz©ÐÂÒ»´úÌì¾µÍøÂçÇå¾²¼ì²é¹¤¾ßÏä×÷Ϊһ¿î¶à¹¦Ð§¼°ÓÃ;µÄ±ãЯʽ¼ì²é¹¤¾ß£¬£¬²»µ«Äܹ»×ÔÁ¦×¨ÒµÓ¦¶ÔÓû§ÖØ´óÍøÂçÇéÐζàÀàÍøÂçÇå¾²¼ì²éºÍ×Ô²éʹÃü£¬£¬»¹ÄÜÓëÓû§Òѽ¨ÉèÍøÂçÇå¾²¼à²âÀàÆ½Ì¨ÏµÍ³ÓÐÓÃÁ¬Ïµ£¬£¬ÐγÉÄÜÁ¦»¥²¹¼Æ»®¡£¡£¡£¡£¡£ÏÖÔÚ£¬£¬²úÆ·ÒÑÔÚ¶à¸öÐÐÒµ½¨ÉèʵÑé¾Ö£¬£¬×ÊÖúÓû§ÓÐÓÃÌáÉý¼ì²éЧÂÊ¡¢ÖÊÁ¿¼°ÖÎÀí¡£¡£¡£¡£¡£Î´À´£¬£¬ÈËÉú¾ÍÊDz©»¹½«Ò»Á¬Éý¼¶²úÆ·ºÍЧÀÍ£¬£¬ÎªÓû§ÍøÂçÇ徲Т˳ʵÁ¦¡£¡£¡£¡£¡£


¾©¹«Íø°²±¸11010802024551ºÅ