ÈËÉú¾ÍÊDz©

EnglishÈÕ±¾ÕZ

Æ·¼¶±£»£»£»£»¤×¨Ìâ > Éî¶È½â¶Á

µÈ±£2.0»ù±¾ÒªÇóÊÖÒÕ²¿·ÖÖеĸßΣº¦Ïî½â¶Á

×÷ÕߣºÈËÉú¾ÍÊDz© 2020-08-26

Æ·¼¶±£»£»£»£»¤»ù±¾ÒªÇóÖеÄÊÖÒÕºÍÖÎÀíÄÚÈÝ£¬£¬ £¬°üÀ¨ÁË¿ØÖƵãºÍÒªÇóÏî¡£¡£¡£ ¡£¡£ÆäÖв¿·ÖÒªÇóÏîÊôÓÚÆ·¼¶±£»£»£»£»¤²âÆÀÖеĸßΣº¦Ïî¡£¡£¡£ ¡£¡£Ëùν¸ßΣº¦Ï£¬ £¬¼´µÈ±£²âÆÀÖÐÈô·ºÆðÎ¥·´²¿·ÖÒªÇóÏîµÄÒªÇ󣬣¬ £¬Ò»·½Ãæ»áµ¼Ö²âÆÀ·ÖÊý´Ó¼°¸ñ·ÖÊý75·Ö£¨µÈ±£2.0²âÆÀ¼°¸ñ·ÖÊýÊÇ75·Ö£¬£¬ £¬¶øµÈ±£1.0²âÆÀ¼°¸ñ·ÖÊýÊÇ60·Ö£©Æð£¬£¬ £¬Ö±½ÓÏòÏ¿۷֣¬£¬ £¬µ¼Ö²âÆÀ·ÖÊýȱ·¦¸ñ¡£¡£¡£ ¡£¡£ÁíÒ»·½Ãæ¿ÉÄܻᵼÖ²âÆÀ»ú¹¹ÒªÃ´Ö»Äܳö¾ßÕûÌåȱ·¦¸ñ²âÆÀ½áÂÛ£¬£¬ £¬ÒªÃ´ÎÞ·¨³ö²âÆÀ±¨¸æµÈÑÏÖØÐ§¹û¡£¡£¡£ ¡£¡£³ýÁËÎÒÃÇÊìÖªµÄ²»¿É·ºÆð¸ßΣÎó²î£¨ÈçÄê¶ÈOWASPTop10µÈ£©µÈ£¬£¬ £¬µÈ±£»£»£»£»ù±¾ÒªÇóÊÖÒÕ²¿·ÖÀïÆäËû¸ßΣº¦Ïî²Î¿´ÏÂÃæÄÚÈÝ¡£¡£¡£ ¡£¡£

±í¸ñ1  Çå¾²ÎïÀíÇéÐÎÖеĸßΣº¦Ïî

1.jpg

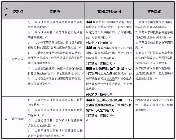
±í¸ñ2  Çå¾²Í¨Ñ¶ÍøÂçÖеĸßΣº¦Ïî

2.jpg

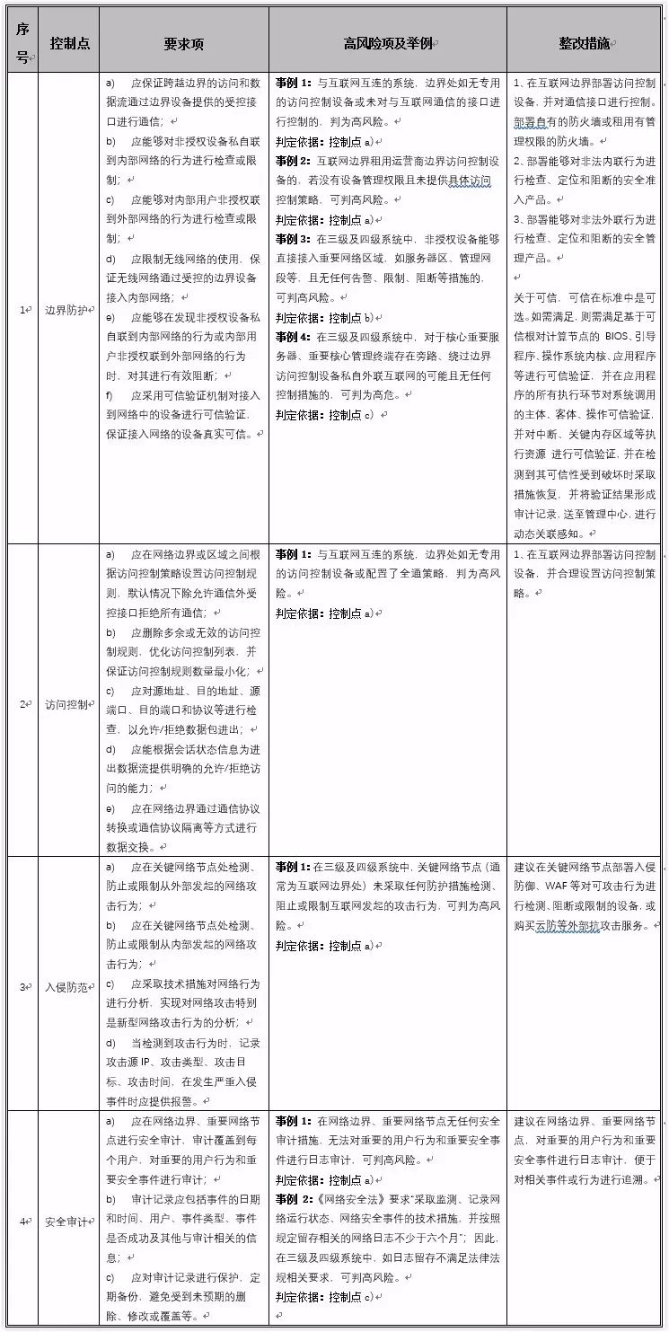
±í¸ñ3  Çå¾²ÇøÓò½çÏßÖеĸßΣº¦Ïî

3.jpg


±í¸ñ4  Çå¾²ÅÌËãÇéÐÎÖеĸßΣº¦Ïî

4.jpg

±í¸ñ5  Çå¾²ÖÎÀíÖÐÐÄÖеĸßΣº¦Ïî

5.jpg

ÉÏһƪ ÏÂһƪ

7*24СʱЧÀÍÈÈÏß

400-624-3900


¡¾ÍøÕ¾µØÍ¼¡¿¡¾sitemap¡¿