ÅÌÒ»ÅÌ | 2018Ä깤¿ØÍøÂçÇå¾²Êг¡ÅÌ»õÓë2019Ä깤¿ØÇå¾²Êг¡Ç÷ÊÆÕ¹Íû
Ðû²¼Ê±¼ä 2019-01-21?Ò¼
Ëæ×ÅÖйúÖÆÔì2025µÄÖÜÈ«ÍÆ½ø£¬£¬¹¤ÒµÆóҵͨ¹ýÊý×Ö»¯¡¢ÍøÂ绯¡¢ÖÇÄÜ»¯½¨ÉèÔÚÌá¸ß²úÆ·ÖÊÁ¿ÓëÉú²úЧÂÊ¡¢Ìṩ½»¸¶¿ÍÖÆ»¯¡¢Á¢ÒìÉÌҵģʽµÈ·½ÃæÈ¡µÃ¾ªÈ˵ÄÉú³¤£¬£¬ÔÚ¡¶¹úÎñÔº¹ØÓÚÉ¡°»¥ÁªÍø+ÏȽøÖÆÔìÒµ¡±Éú³¤¹¤Òµ»¥ÁªÍøµÄÖ¸µ¼Òâ¼û¡·Íƶ¯Ï£¬£¬¹Å°åÖÆÔìÒµÆóÒµºÍÐÅÏ¢ÊÖÒÕÆóÒµ·×·×ÔÚ¹¤Òµ»¥ÁªÍøÆ½Ì¨½¨ÉèÉϼӴóͶÈ룬£¬Âòͨ¹¤ÒµÁ´ÉÏÏÂÓΡ¢Á¢ÒìÉú²úģʽ¡¢¸³ÄÜÖÐСÆóÒµ¡£¡£
ͬʱ£¬£¬ÔÚ2018Ä걬·¢µÄ°üÀ¨Ì¨»ýµç¾§Ô²³§ÀÕË÷¹¥»÷µ¼ÖÂÂú¸ººÉÉú²úÏßÍ£²ú¡¢Shamoon¹¥»÷µ¼ÖÂÒâ´óÀûʯÓ͹«Ë¾10%µÄÖ÷»úÊý¾Ý±»ÆÆËðµÈÊÂÎñ£¬£¬Õë¶Ô¹¤ÒµÉú²úÍøÂç¹¥»÷µÄƵ´ÎºÍËðʧ·ºÆðÀ©´óÇ÷ÊÆ£¬£¬ÃæÁÙеÄÐÎÊÆ£¬£¬¹¤¿ØÇå¾²ÊÂÇéÖ÷ÒªÐԺͽôÆÈÐÔÔ½·¢Í¹ÏÔ¡£¡£Ï°×ÜÊé¼Ç½²»°¡°Çå¾²ÊÇÉú³¤µÄÌõ¼þ£¬£¬Éú³¤ÊÇÇå¾²µÄ°ü¹Ü£¬£¬Çå¾²ºÍÉú³¤ÒªÍ¬²½Íƽø¡±£¬£¬×¼È·µØÎªÇå¾²ÓëÉú³¤µÄ¹ØÏµ×öÁ˶¨Î»¡£¡£
2018ÄêµÄ¹¤¿ØÇå¾²Êг¡£¬£¬ÔÚÓû§²ãÃæÒѾ¿ìËÙ¿ç¹ý¹¤¿ØÇå¾²ÒâʶÅàÓý½×¶Î£¬£¬Óû§ÔÚ¹¤¿ØÇå¾²µÄÍýÏë¡¢½¨Éè¡¢¼ì¸²°´ÆÀµÈ·½Ãæ¿ìËÙÂ䵨¡£¡£ÍøÂçÇå¾²ÆóÒµ²ãÃæÔòÔÚ¹¤¿ØÇå¾²Ñо¿¡¢ÊÖÒÕÁ¢Òì¡¢²úÆ·Ñз¢ÓëÂ䵨¡¢Ð§ÀÍÌṩµÈ·½ÃæÓÐÁ˳¤×ãµÄÉú³¤¡£¡£î¿Ïµ²ãÃæ£¬£¬ÔÚÍøÐŰ졢¹«°²²¿¡¢¹¤ÐŲ¿µÈÖ÷¹Ü²¿Î¯Íƶ¯Ï£¬£¬¹¤¿ØÇå¾²±ê×¼ÌåÀý¿ªÉÏÁ˿쳵µÀ£¬£¬¹«°²²¿Òªº¦ÐÅÏ¢»ù´¡ÉèÊ©Çå¾²¶Ô¿¹¡¢¹¤ÐŲ¿¿ªÕ¹¹¤¿ØÏµÍ³Çå¾²·À»¤ÄÜÁ¦ÆÀ¹À¼ì²éµÈÊÂÇéÔö½øÁËÐÐÒµºÍÆóÒµÖØÊÓºÍÔöÇ¿¹¤¿ØÇå¾²·À»¤ÄÜÁ¦½¨Éè¡£¡£ÏàÐÅËæ×ÅÆ·¼¶±£»£»£»£»£»¤2.0¡¢¡¶Òªº¦ÐÅÏ¢»ù´¡ÉèÊ©±£»£»£»£»£»¤ÌõÀý¡·Ðû²¼ÊµÑ飬£¬¹¤¿ØÇå¾²Êг¡½«»ñµÃ¸ü´óÉú³¤¡£¡£
¶Ô2018Ä깤¿ØÇå¾²Êг¡ÎÒÃÇ×öÁËÒ»¸ö¼òÆÓµÄÅÌ»õ£º
1¡¢¶¥²ãÉè¼ÆÈÕ½¥ÇåÎú£¬£¬Ö´·¨ÏµÍ³Ô½·¢ÍêÉÆ£¬£¬ÅäÌײ½·¥¼Ó½ô³ǫ̈
ÒÔ2017Äê6ÔÂ1ÈÕ¡¶ÖлªÈËÃñ¹²ºÍ¹úÍøÂçÇå¾²·¨¡·ÊµÑéΪ±ê¼Ç£¬£¬ÍøÂçÇå¾²¹æÔòϵͳѸËÙÍêÉÆ£¬£¬ÅäÌ×µÄÖ´ÂÉÀýÔòÔÚ¼Ó½ôÖÆ¶©¹«²¼ÖС£¡£ÔÚÖ´·¨¼ì²é·½Ã棬£¬2018Äê11Ô£¬£¬¹«°²²¿Ðû²¼¡¶¹«°²»ú¹Ø»¥ÁªÍøÇå¾²¼àÊÓ¼ì²é»®¶¨¡·£¬£¬Ã÷È·Á˹«°²»ú¹ØÖ´·¨µÄÖ°ÔðȨÏÞ, ÒÔ¼°ÆóÒµÅäºÏ¹«°²»ú¹ØÖ´·¨µÄȨÁ¦ºÍÒåÎñ¡£¡£
2018ÄêÍ·£¬£¬¹¤ÐŲ¿Ðû²¼¡¶¹¤Òµ¿ØÖÆÏµÍ³ÐÅÏ¢Çå¾²Ðж¯ÍýÏ루2018-2020£©¡·Ï¢Õù¶Á¡£¡£Í»³öÂäʵÆóÒµÖ÷ÌåÔðÈΣ¬£¬´ÓÌáÉý¹¤ÒµÆóÒµ¹¤¿ØÇå¾²·À»¤ÄÜÁ¦£¬£¬Ôö½ø¹¤ÒµÐÅÏ¢Çå¾²¹¤ÒµÉú³¤£¬£¬¼ÓËÙ¹¤¿ØÇå¾²°ü¹Üϵͳ½¨Éè³ö·¢£¬£¬ÎªÏÂÒ»²½¿ªÕ¹¹¤¿ØÇå¾²ÊÂÇéÌṩÁËÒÀ¾ÝºÍÖ¸µ¼¡£¡£
2018Äê6Ô£¬£¬¹¤ÐŲ¿Ó¡·¢¡¶¹¤Òµ»¥ÁªÍøÉú³¤Ðж¯ÍýÏ루2018-2020Ä꣩¡·ºÍ¡¶¹¤Òµ»¥ÁªÍø×¨ÏîÊÂÇé×é2018ÄêËêÇéÍýÏë¡·£¬£¬ÉîÈëʵÑ鹤ҵ»¥ÁªÍøÁ¢ÒìÉú³¤Õ½ÂÔ£¬£¬Íƶ¯ÊµÌå¾¼ÃÓëÊý×Ö¾¼ÃÉî¶ÈÈںϣ¬£¬Í¬Ê±¼Ó´ó²ÆÎñÖ§³ÖÁ¦¶È£¬£¬Æð¾¢¿ªÕ¹Ö§³Ö¹¤Òµ»¥ÁªÍøÇå¾²ÊÔµãÊ÷Ä£ÏîÄ¿µÈ¡£¡£
2018Äê10Ô£¬£¬¹¤ÐŲ¿¡¢¹ú¼Ò±ê׼ίÅäºÏÓ¡·¢¡¶¹ú¼ÒÖÇÄÜÖÆÔì±ê׼ϵͳ½¨ÉèÖ¸ÄÏ£¨2018Äê°æ£©¡·£¬£¬ÒÔ¼ÓËÙÍÆ½øÖÇÄÜÖÆÔìÉú³¤£¬£¬Ö¸µ¼ÖÇÄÜÖÆÔì±ê×¼»¯ÊÂÇéµÄ¿ªÕ¹¡£¡£
2018Äê¹ú¼ÒÄÜÔ´¾ÖÓ¡·¢¡¶¹ØÓÚÔöÇ¿µçÁ¦ÐÐÒµÍøÂçÇå¾²ÊÂÇéµÄÖ¸µ¼Òâ¼û¡·£¬£¬·¢¸Äί¡¢ÄÜÔ´¾Ö¡¢Éú̬ÇéÐβ¿¡¢¹ú·À¿Æ¹¤¾ÖËIJ¿Î¯ÁªºÏÐû²¼¡¶¹ØÓÚ½øÒ»²½ÔöÇ¿ºËµçÔËÐÐÇå¾²ÖÎÀíµÄÖ¸µ¼Òâ¼û¡·µÈ¡£¡£
2¡¢¹¤¿ØÇå¾²±ê׼ϵͳ½¨Éè½øÈë¿ì³µµÀ
¹ú¼Ò²ãÃæ¹¤¿ØÇå¾²ÒÑÐγɰüÀ¨¡°Ç徲Ʒ¼¶¡¢Çå¾²ÒªÇó¡¢Ç徲ʵÑé¡¢Çå¾²²âÆÀ¡±µÈ±ê׼ϵͳ£¬£¬Çå¾²±ê×¼µÄÇåÎúÓëÍêÉÆ½«Ôö½ø¹¤¿ØÇå¾²ÐÐÒµ½øÒ»²½¿µ½¡Éú³¤£¬£¬ÎªÆóÒµÆð¾¢¿ªÕ¹¹¤¿ØÇå¾²½¨ÉèÌṩÒÀ¾ÝºÍÖ¸µ¼¡£¡£
2018ÄêÒÑÕýʽÐû²¼ÁË¡¶ÐÅÏ¢Çå¾²ÊÖÒÕ ¹¤Òµ¿ØÖÆÏµÍ³Çå¾²ÖÎÀí»ù±¾ÒªÇó¡·£¨GB¨MT36323-2018£©¡¢¡¶ÐÅÏ¢Çå¾²ÊÖÒÕ ¹¤Òµ¿ØÖÆÏµÍ³ÐÅÏ¢Çå¾²·Ö¼¶¹æ·¶¡·£¨GB¨MT36324-2018£©¡¢¡¶ÐÅÏ¢Çå¾²ÊÖÒÕ ¹¤Òµ¿ØÖÆÏµÍ³Î£º¦ÆÀ¹ÀʵÑéÖ¸ÄÏ¡·£¨GB¨MT36466-2018£©µÈÔÚÄڵŤ¿ØÇå¾²±ê×¼¡£¡£
3¡¢Ïà¹Ø¹¤ÒµÍ¬ÃË¡¢Çå¾²´ó»áÓÖΪ¹¤¿ØÇå¾²Êг¡ÌṩÁËÖúÍÆ¼Á
¹¤ÒµÐÅÏ¢Çå¾²¹¤ÒµÉú³¤Í¬ÃË£¨NISIA£©¡¢¹¤Òµ»¥ÁªÍø¹¤ÒµÍ¬ÃË£¨AII£©¡¢¹¤Òµ¿ØÖÆÏµÍ³¹¤ÒµÍ¬ÃË£¨ICSA£©¡¢¹¤Òµ¿ØÖÆÏµÍ³ÐÅÏ¢Çå¾²¹¤ÒµÍ¬ÃË£¨ICSISIA£©µÈͬÃË×éÖ¯£¬£¬Îª¹¤¿ØÇå¾²ÐÐÒµ½»Á÷ÏàÖúÌṩÁËÆ½Ì¨£¬£¬ÓÐÁ¦Ôö½øÁ˹¤¿ØÇå¾²¸÷·½¸ßЧÁª¶¯Éú³¤µÄÃûÌᣡ£
2018ÄêÒ²Êǹ¤¿ØÇå¾²¾Û»áÊýÄ¿½Ï¶àµÄÒ»Ä꣬£¬ ¡°2018¹¤ÒµÇå¾²´ó»á¡±¡¢¡°2018µÚÆß½ì¹¤Òµ¿ØÖÆÏµÍ³ÐÅÏ¢Çå¾²·å»á¡±¡¢¡°2018¹¤Òµ»¥ÁªÍøÓëÇå¾²ÂÛ̳¡±¡¢¡°2018¹¤Òµ»¥ÁªÍø·å»á¡±µÈ¾Û»áµÄÀֳɾÙÐУ¬£¬Îª¹¤¿ØÇå¾²ÌṩÁËÐû²¼µÀÓýÕ󵨡£¡£
4¡¢2018Ä깤¿ØÇå¾²½¨ÉèÐÐÒµÂþÑܸü¹ã£¬£¬ÏîÄ¿ÊýÄ¿½ð¶îѸËÙÅÊÉý
2018Ä깤¿ØÇå¾²½¨ÉèÏîÄ¿ÔÚÑ̲ݡ¢µçÁ¦¡¢¹ìµÀ½»Í¨¡¢ÄÜÔ´¡¢Ê¯ÓÍʯ»¯¡¢ÖÇÄÜÖÆÔìµÈ¶à¸öÐÐҵѸËÙÀ©´óºÍÔöÌí£¬£¬ÔÚÏîÄ¿ÊýÄ¿ºÍµ¥¸öÏîÄ¿½ð¶î¶¼ÓÐÁ˱¬·¢Ê½ÔöÌí£¬£¬ÎüÒýÁ˸ü¶àµÄÇå¾²³§É̼ÓÈ룬£¬ÐγÉÁË¡°²úѧÑÐÓá±Ï໥Ð×÷ÅäºÏÍÆ½øµÄÓÅÒìÊ±ÊÆ¡£¡£
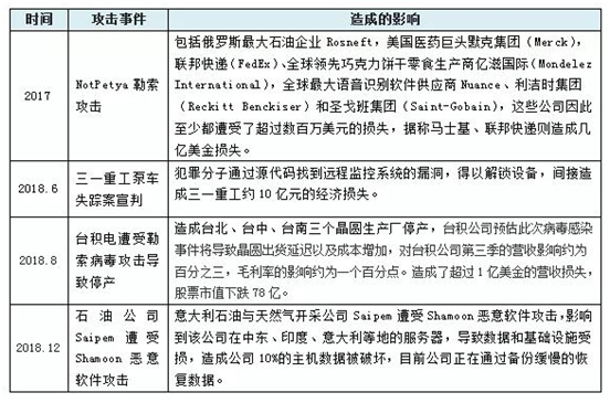
5¡¢¹¤¿ØÇå¾²ÊÂÎñƵ·¢£¬£¬ÀÕË÷À๥»÷Ôì³ÉµÄËðʧ¾ªÈË
½ü¼¸ÄêÕë¶Ô¹¤¿ØÏµÍ³µÄNotPetya¡¢GlobeimposterµÈÀÕË÷²¡¶¾¹¥»÷¡¢Ì¨»ýµçÔâÊܹ¥»÷Í£²ú¡¢²¨Òô¹¤³§Ôâµ½¹¥»÷µÈÊÂÎñ¸øÆóÒµÔì³ÉµÄ¾¼ÃºÍÉÌÓþËðʧ¾ªÈË¡£¡£º£ÄÚÔÚµçÁ¦¡¢ÄÜÔ´¡¢Ê¯ÓÍʯ»¯¡¢¸ÖÌú¡¢¿óÒµ¡¢ÏȽøÖÆÔìµÈÐÐҵҲͬÑù·ºÆð´ó×ڵIJ¡¶¾¡¢ÀÕË÷¹¥»÷µÈÇå¾²ÊÂÎñ£¬£¬¶ÔÊÂÎñÆóÒµÔì³ÉÇ¿ÁÒ¹¥»÷£¬£¬¹¤¿ØÇå¾²²»ÔÙÓ뼺Î޹ء£¡£
´Ó¹¥»÷ÊÂÎñµÄÆÊÎöÀ´¿´£¬£¬Õë¶Ô¹¤¿ØÏµÍ³µÄ¹¥»÷¸ü¾ß×éÖ¯ÐÔ¡¢Õë¶ÔÐÔ¡¢ÆÆËðÐÔ£¬£¬Îó²îΣº¦ÖÎÀí²»µ½Î»µ¼ÖµĶàÖÖ¹¥»÷ÊÖÒÕ×éºÏʽµÄÀÕË÷¹¥»÷£¬£¬¸ø¹¤ÒµÆóÒµÔì³É¼«ÆäÑÏÖØµÄÆÆËðÐÔÉõÖÁÔÖÄÑÐÔЧ¹û¡£¡£µ¥¸ö¹¥»÷ÊÂÎñÔì³ÉµÄÖ±½ÓÓë¼ä½Ó¾¼ÃËðʧÒÔ¼°ÆóÒµÉÌÓþµÄÆÆËð·ºÆðѸËÙÀ©´óÇ÷ÊÆ¡£¡£
6¡¢ÆóÒµ¹¤¿ØÇå¾²»ù´¡±¡Èõ£¬£¬Çå¾²ÖÎÀí¡¢ÊÖÒÕ¡¢ÔËάÄÜÁ¦¼±ÐèÌáÉý
´ÓÄ¿½ñ¹¤¿ØÏµÍ³±£´æµÄΣº¦ºÍÇå¾²ÏÖ×´¿´£¬£¬Ö÷Òª±£´æÒÔϼ¸¸ö·½ÃæÐèÒªÕýÊÓºÍÔöÇ¿£º
£¨1£©¹¤¿ØÏµÍ³ÖÐʹÓôó×ÚͨÓõÄÓ²¼þ×°±¸¡¢²Ù×÷ϵͳ¡¢Êý¾Ý¿â¡¢Ó¦ÓÃÈí¼þµÈ£¬£¬±£´æ´ó×ÚÎó²îºÍÇå¾²ÉèÖñ¡ÈõÏ£¬Í¬Ê±ÎªÁ˰ü¹ÜÉú²úÏßµÄÕý³£ÔËת»ù±¾²»¿É¾ÙÐÐÎó²îÐÞ²¹ºÍ¼Ó¹Ì¡£¡£
£¨2£©¹¤¿ØÏµÍ³ÖÐʹÓõĿØÖÆ×°±¸¼°Æä×é³ÉµÄϵͳ£¨PLC¡¢DCS¡¢SCADAµÈ£©ÔÚÓ²¼þ¡¢Èí¼þ¶¼±£´æ´ó×ÚµÄÇå¾²Îó²î£¬£¬ÇÒËæ×Ź¤¿ØÏµÍ³ÊܹØ×¢Ë®Æ½ÔöÌí£¬£¬ÐÂÔöÎó²îÊýÄ¿·ºÆð¼ÓËÙÔöÌíÇ÷ÊÆ¡£¡£
£¨3£©¹¤¿ØÏµÍ³ÔÚÇå¾²¼ì²âÓëÇå¾²·À»¤ÄÜÁ¦Ïà½ÏÓڹŰåÍøÂçÒªµÍµÃ¶à£¬£¬ÉõÖÁÓеŤ¿ØÏµÍ³»ù±¾Ã»ÓÐÇå¾²·À»¤ÄÜÁ¦£¬£¬¹¤¿ØÏµÍ³ÕûÌåÃæÁÙÍøÂç¹¥»÷µÄÇå¾²ÃâÒßÁ¦µÍÏ¡£¡£
£¨4£©2017¡¢2018Äê°üÀ¨WanacryÔÚÄÚµÄÀÕË÷²¡¶¾½èÖúÄÚÍøÎó²î¿ìËÙÈö²¥£¬£¬ÈÃÎÒÃÇÈÏÇåÒ»¸öÊÂʵ£¬£¬Ïà¶Ô¹Ø±ÕµÄ¹¤¿ØÍøÂçÒ²ÐèÒªÖÎÀíÕßÐж¯ÆðÀ´´òºÃÇå¾²»ù´¡£¬£¬ÌáÉýÇå¾²·À»¤ÄÜÁ¦¡£¡£
£¨5£©¹¤¿ØÏµÍ³µÄʹÓÃÔËάְԱ¹¤¿ØÇå¾²ÒâʶµÄ®£¬£¬Çå¾²ÖÎÀí²»µ½Î»£¬£¬ÔÚÕë¶Ô¹¤¿ØÇå¾²µÄÖÎÀíÖÆ¶È¡¢Çå¾²Åàѵ¡¢ÔËÐмì²é¡¢¼àÊÓÉóºËµÈ·½Ãæ±£´æ¿Õȱ»òÏÔ×ŵÄȱʧ£¬£¬Çå¾²Ó¦¼±ÏìӦϵͳ²»ÍêÉÆ£¬£¬È±·¦Ó¦¼±ÏìÓ¦Ö§³Ö¹¤¾ß¡£¡£
?·¡
1¡¢2018ÄêÒ»¸öÏÔÖøµÄÌØÕ÷ÊÇÓû§²à¶Ô¹¤¿ØÏµÍ³ËùÃæÁÙµÄÇ徲Σº¦ÈÏÖªÓÐÁ˺ܴóµÄÌáÉý£¬£¬´ÙʹÆóÒµÐÅÏ¢»¯²¿·ÖºÍ×°±¸ÔËÐÐÖÎÀí²¿·ÖÔÚ¹¤¿ØÇå¾²½¨ÉèÉϸüÒ׸濢¹²Ê¶£¬£¬Íƶ¯µÄÓ°ÏìÒòËØ°üÀ¨£º
¡ñ¡¶ÍøÂçÇå¾²·¨¡·µÄʵÑéÖ´ÐÐÔÚÖ´·¨²ãÃæµÄÃ÷È·ºÍÍþÉ壻£»£»£»£»
¡ñ ¹ú¼ÒÍøÂçÇå¾²ÖÜȫԱ¼ÓÈëÍÆ¶¯Ðγɡ°ÍøÂçÇå¾²ÈËÈËÓÐÔ𡱵ÄÓÅÒìÆø·Õ£»£»£»£»£»
¡ñ ¡¶µ³×飨µ³Î¯£©ÍøÂçÇå¾²ÊÂÇéÔðÈÎÖÆÊµÑé²½·¥¡·È·Á¢ÁËÍøÂçÇå¾²Ò»°ÑÊÖÈÏÕæÖÆ£¬£¬×½×¡ÁËÍøÂçÇå¾²ÊÂÇ鿪չÀú³ÌÖнÏΪ±»¶¯µÄȪԴÐÔÎÊÌ⣻£»£»£»£»
¡ñ ²¡¶¾¡¢ÀÕË÷¹¥»÷¶Ô¹¤¿ØÆóÒµÔì³ÉµÄËðÊ§ÖØ´ó£»£»£»£»£»
¡ñ ¹«°²²¿¡¢¹¤ÐŲ¿¿ªÕ¹µÄÕë¶ÔÆóÒµµÄÇ徲ʵսÑÝÁ·ºÍ¼ì²éÆÀ¹ÀÊÂÇéÍÆ¶¯£»£»£»£»£»
¡ñ Çå¾²³§ÉÌ¡¢Ñо¿»ú¹¹¡¢¼ì²â»ú¹¹µÈ¶ÔÊг¡µÄÆð¾¢Íƶ¯¡£¡£
2¡¢¶Ô¹¤¿ØÇå¾²Êг¡ÈÏÖª¸üÇ÷ÀíÐÔ¡£¡£¸÷¼ÓÈë·½³ä·ÖÊìϤµ½¹¤¿ØÇå¾²µÄ½¨Éè²¢²»ÊǼòÆÓµÄ½«¹Å°åÖÎÀíÍøÖÐʹÓõÄÇå¾²ÊÖÒÕ¡¢²úÆ·¡¢¼Æ»®Â䵨ÎÞÓÇ£¬£¬¶øÊÇÐèÒª×öºÃ¹¤¿ØÇå¾²»ù´¡Ñо¿£¨°üÀ¨ÍøÂçÇéÐΡ¢×°±¸Îó²î¡¢¹¤¿ØÐÒéÎó²îµÈ£©£¬£¬ÐèÒª³ä·ÖÏàʶ¹¤¿ØÓªÒµÏµÍ³Î£º¦£¬£¬Í¬Ê±ÐèÒªÁ¬Ïµ¡°ÔÆ´óÎïÖÇÒÆ¡±µÈÐÂÊÖÒÕÓ¦ÓõÄÇ徲Σº¦Ñо¿¡£¡£
3¡¢Ê¹ÓöàÖÖ¹¥»÷ÊÖÒÕÕë¶ÔÉæ¼°¹¤¿ØÏµÍ³ÆóÒµ¾ÙÐÐÀÕË÷¹¥»÷±¬·¢µÄЧ¹û¼«¾ßÆÆËðÐÔ¡£¡£Ê¹Óù¤¿ØÏµÍ³Îó²î£¬£¬Á¬Ïµ²¡¶¾Èö²¥¡¢Êý×ÖÇ®±Ò¡¢¸ßλ¼ÓÃÜÊÖÒÕ×éºÏ¾ÙÐеÄÀÕË÷¹¥»÷¶ÔÊÂÎñÆóÒµÀ´Ëµ¿ÉÄܾÍÊÇÒ»³¡ÔÖÄÑ¡£¡£
?Èþ
2018ÄêÈËÉú¾ÍÊDz©¼¯ÍÅÒÀ¸½ÔÚÍøÂçÇå¾²»ù´¡Ñо¿ºÍÊÖÒÕЧÀÍÍøÂç±é²¼ÌìϵÄÓÅÊÆ£¬£¬ÓëÐÐÒµÓû§Ð¯ÊÖÉîÈ빤¿ØÓªÒµ³¡¾°£¬£¬¿ªÕ¹ÐÐÒµÕë¶ÔÐÔÇå¾²Ñо¿£¬£¬Æ¾Ö¤ÐµÄÓû§³¡¾°ºÍÐèÇóÑз¢ÐµÄÊÖÒպͲúÆ·¡£¡£Í¬Ê±£¬£¬Æð¾¢ÏìÓ¦ÍøÂçÇ¿¹ú½¨ÉèÕкô£¬£¬¼ÓÈë¹ú¼ÒºÍÐÐÒµ¹¤¿ØÇå¾²±ê×¼ÌåÀý£¬£¬¿ªÕ¹²úѧÑÐÓÃÐͬÁª¶¯Íƽøº£ÄÚÓû§ÔÚ¹¤¿ØÇå¾²ÁìÓò½¨ÉèµÄÎȲ½ÌáÉýÓëÁ¢Òì¡£¡£
1¡¢¼ÓÈë¹ú¼ÒÓëÐÐÒµÔÚ¹¤¿ØÇå¾²ÁìÓòµÄÏà¹Ø±ê×¼ÌåÀýÆð²ÝÊÂÇ飬£¬Éæ¼°µÈ±£ÏµÍ³¡¢¹¤¿ØÇå¾²²úÆ·ÊÖÒÕϵͳ¡¢¹¤Òµ»¥ÁªÍøÆ½Ì¨µÈ±ê×¼¹æ·¶µÄÌåÀýÖ§³Ö¡£¡£
2¡¢Æð¾¢ÅäºÏÍøÐŰ졢¹¤ÐŲ¿¡¢¹«°²²¿Õë¶Ô¹¤¿ØÍøÂçÇå¾²µÄÊÂÇ飬£¬¼ÓÈëÁËËÄÏÐŲ¿µÄÁ¢ÒìÉú³¤¹¤³Ì£¬£¬Ñз¢¹¤¿ØµÈ±£¼ì²é¹¤¾ßÏä¡¢Ó¦¼±ÏìÓ¦¹¤¾ßÏäµÈ¡£¡£
3¡¢ÓëÓû§Ð¯ÊÖÆð¾¢¿ªÕ¹ÐÐÒµÐÔÕë¶Ô¹¤¿ØÏµÍ³µÄ»ù´¡ÐÔÇå¾²Ñо¿£¬£¬Ñз¢ÐÂÊÖÒÕвúÆ·£¬£¬ÐγÉÕë¶ÔÐÔµÄÐÐÒµ¼Æ»®¡£¡£½èÖú¡°ÃæÏò»¥ÁªÍø+¹¤Òµ¼°ÖÇÄÜ×°±¸ÐÅÏ¢Çå¾²±±¾©Êй¤³ÌʵÑéÊÒ¡±¿ªÕ¹Õë¶Ô¹¤Òµ¿ØÖÆ×°±¸¡¢¹¤¿ØÓªÒµÏµÍ³¡¢ÖÇÄÜÖÕ¶Ë¡¢ÖÇÄܼҾӵȿªÕ¹»ù´¡ÐÔÇå¾²Ñо¿£¬£¬ÓëÐÐÒµÓû§¿ªÕ¹¹¤¿ØÇå¾²ÁªºÏʵÑéÊÒ½¨É裻£»£»£»£»Ðû²¼ÊʺϵçÁ¦¡¢ÖÇ»ÛÓÍÌï¡¢ÖÇ»ÛÎïÁ÷ºÍÖǻ۽»Í¨µÈ¸÷ÐÐÒµÓ¦ÓõĹ¤ÒµÎïÁªÍøÇå¾²½â¾ö¼Æ»®£¬£¬Ñз¢ÎïÁªÍøÇå¾²Íø¹Ø£»£»£»£»£»ÍƳö¹¤ÒµÇå¾²Ì¬ÊÆ¸Ð֪ƽ̨£¬£¬ÊµÏÖµçÁ¦µ÷Àíϵͳ¡¢ÖÇÄÜÖÆÔ칤¿ØÏµÍ³Ç徲Σº¦ÖÜÈ«ÕÆ¿Ø£¬£¬Ç±ÔÚÇ徲Σº¦Éî¶ÈÆÊÎöºÍ´¦Öóͷ£µÈ£»£»£»£»£»ÊµÏÖÐÐÒµÖÇÄÜÖÆÔ칤¿ØÇå¾²ÕûÌå½â¾ö¼Æ»®ÊԵ㽨É裬£¬ÍêÉÆ¶ÔʯÓÍʯ»¯¡¢µçÁ¦¡¢¿óÒµ¡¢¸ÖÌú¡¢ÖÇÄÜÖÆÔì¡¢¹ìµÀ½»Í¨¡¢Ñ̲ݵÈÐÐÒµÐÔ½â¾ö¼Æ»®£¬£¬Â䵨100Óà¸ö¹¤ÒµÇå¾²²úÆ·ºÍЧÀÍÏîÄ¿¡£¡£
4¡¢ÔÚ¹¤Òµ»¥ÁªÍøÇå¾²¡¢³µÁªÍøÇå¾²¡¢ÎïÁªÍøÇå¾²µÈÁìÓò¿ªÕ¹Õë¶ÔÐÔÑо¿ºÍ̽Ë÷£¬£¬Í¨¹ýÕ½ÂÔÐÔÑз¢Í¶È뿪չÐÂÓ¦ÓÃÁìÓòµÄÇå¾²ÐèÇó¡¢Çå¾²ÊÖÒյĴ¢±¸Óë²úÆ·»¯µÈ¡£¡£
5¡¢ Æð¾¢Ö§³ÖºÍ¼ÓÈëÓû§¿ªÕ¹¹¤¿ØÇå¾²·À»¤ÄÜÁ¦½¨É裬£¬Ê©Õ¹ÈËÉú¾ÍÊDz©¼¯ÍÅÇå¾²²úÆ·È«ºÍÑз¢ÄÜÁ¦Ç¿¡¢ÁýÕÖÌìϵÄÊÖÒÕЧÀÍÍŶӡ¢ÒÔ¼°¸÷ÐÐÒµÊÂÒµ²¿µÄרҵÐÔÖ§³ÖÄÜÁ¦µÈÓÅÊÆ£¬£¬2018ÄêÈËÉú¾ÍÊDz©¼¯ÍÅÔÚ¹¤¿ØÇå¾²Êг¡È¡µÃÁ˱¬·¢ÐÔÔöÌí£¬£¬ÎȾӹ¤¿ØÇå¾²Êг¡µÚÒ»Ìݶӡ£¡£
?ËÁ
2019Ä깤¿ØÇå¾²Êг¡Ç÷ÊÆ
2¡¢Ëæ×ŵȱ£2.0¡¢¡¶Òªº¦ÐÅÏ¢»ù´¡ÉèÊ©±£»£»£»£»£»¤ÌõÀý¡·µÄÐû²¼¡¢2019Òªº¦ÐÅÏ¢»ù´¡ÉèÊ©Çå¾²¶Ô¿¹ÕæÊµ¹¥·ÀÑÝÁ·µÈÍÆ¶¯£¬£¬¿ªÕ¹Õë¶ÔÐԵĹ¥·ÀÅàѵ¡¢ÕæÊµ¹¥·ÀÑÝÁ·µÈ½«³ÉΪÆóÒµÒ»ÖÖ³£Ì¬¡£¡£
3¡¢Óû§Õë¶Ô¹¤¿ØÇå¾²µÄЧÀÍÐèÇ󽫻ᱬ·¢ÐÔÔöÌí£¬£¬Ç徲ЧÀÍÍâµØ»¯ÓÅÊÆÓÐÀûÓÚÀ©´óÊг¡·Ý¶î¡£¡£Õë¶Ô¹¤¿ØÇå¾²ÁìÓòµÄЧÀͽ«ÖÁÉÙ°üÀ¨Î£º¦ÆÀ¹À¡¢×¤³¡Çå¾²ÔËά¡¢Çå¾²ÊÂÎñÓ¦¼±¡¢Çå¾²Åàѵ¡¢¹¥·ÀÑÝÁ·Ö§³Ö¡¢Õë¶ÔÕæÊµÉú²úϵͳµÄÊÚȨÊܿع¥·ÀÓëÑé֤ЧÀ͵ȡ£¡£
4¡¢ÍøÂçÇå¾²È˲Å×÷Óý½«Êܵ½ÖØÊÓ¡£¡£ÆóÒµÐèÒª¼È¶®ÍøÂçÇå¾²ÓÖ¶®¹¤¿ØÏµÍ³ºÍÓªÒµÁ÷³ÌµÄ¸´ºÏÐÍÇå¾²È˲ţ¬£¬ÏµÍ³µÄ¹¤¿ØÇå¾²ÅàѵºÍÈÏÖ¤ÊÇѸËÙ×÷Óý»ù´¡ÐÔÈ˲ŵÄÓÐÓÃ;¾¶£¬£¬¹¥·ÀÑÝÁ·½ÇÖðÊÇ¿ìËÙÌáÉý²Ù×÷ÊÖÒÕµÄÓÐÓÃÊֶΡ£¡£
5¡¢ÕýÔÚÐËÆðµÄ¹¤Òµ»¥ÁªÍø¼ç¸ºÍƶ¯ÊµÌå¾¼ÃÓëÊý×Ö¾¼ÃµÄÉî¶ÈÈںϣ¬£¬ÒÔ¼°ÆóÒµµÄÌáÖÊÔöЧµÄÖØµ££¬£¬µ«ÏÖÔÚ¹¤Òµ»¥ÁªÍøÕûÌåÉÏÈÔÒÔÍâÑóÊÖÒÕΪÖ÷£¬£¬×ÔÖ÷¿É¿ØÄÜÁ¦½Ï²î£¬£¬Òò´Ë»ù´¡ÐÔÇå¾²Ñо¿¡¢¼á³ÖÇå¾²×ÔÁ¦ÐÔ¡¢Çå¾²ÊÖÒÕµÄ×ÔÖ÷¿É¿ØÏÔµÃÓÈΪÖ÷ÒªºÍÒªº¦¡£¡£Ëæ×Ųɹº¹¤Òµ»¥ÁªÍøÆ½Ì¨Ð§ÀÍµÄÆóÒµÔö¶à£¬£¬ÔÚ¹¤ÒµÖÕ¶Ë×°±¸½ÓÈë¡¢¹©Ó¦Á´Çå¾²ÖÎÀí¡¢Æ½Ì¨Óû§Êý¾ÝÇå¾²ÖÎÀíµÈ·½Ãæ½«ÃæÁÙÖØ´óµÄÌôÕ½¡£¡£
6¡¢ÔÆÅÌËã¡¢´óÊý¾Ý¡¢È˹¤ÖÇÄÜ¡¢ÎïÁªÍøÖÇÄÜÖն˽ÓÈëµÈÐÂÊÖÒÕÐÂÓ¦ÓÃг¡¾°¸ø¹¤¿ØÇå¾²Êг¡´øÀ´ÐµÄÇ徲Σº¦£¬£¬»ùÓÚÁãÐÅÈεĽÓÈë»á¼û£¬£¬Ð§ÀÍÆ½Ì¨µÄÊý¾ÝÇå¾²ÒÔ¼°±ßÑØÅÌËãÇå¾²µÈ³ÉΪеÄÖ÷ÒªÑо¿Æ«ÏòºÍÄÚÈÝ¡£¡£
ÔÚ¹ú¼ÊÇéÐÎÈÕÇ÷ÖØ´óÈ·µ±Ï£¬£¬Éæ¼°¹¤¿ØÏµÍ³µÄÓû§ÓÈÆäÊÇÒªº¦ÐÅÏ¢»ù´¡ÉèÊ©Óû§£¬£¬ÆäÍøÂçÇå¾²ÔðÈβ»µ«½öÊǰü¹ÜÆä×ÔÉíÓªÒµÇå¾²ÎȹÌÔËÐУ¬£¬¶øÊÇÒѾ³ÉΪ¹ú¼ÒÍøÂç¿Õ¼äÇå¾²µÄÖ÷Òª×é³É²¿·Ö¡£¡£ÍøÂçÕ½²»ÊÇÎÒÃÇÏë²»Ïë´òµÄÎÊÌ⣬£¬¶øÊÇÄܲ»¿É´òÓ®µÄÎÊÌ⣬£¬µçÁ¦¡¢½»Í¨¡¢ÊÐÕþ»ù´¡ÉèÊ©µÈÐÐÒµ¼´»á³ÉÎªÍøÂçÕ½µÄÖ÷Òª¹¥»÷Ä¿µÄÒ²ÊÇÍøÂçÕ½ÖеķÀ»¤Òªº¦µã¡£¡£ÒýÓÃϰ×ÜÊé¼ÇµÄ»°¡°Ã»ÓÐÍøÂçÇå¾²¾ÍûÓйú¼ÒÇå¾²£¬£¬Ã»ÓÐÐÅÏ¢»¯¾ÍûÓÐÏÖ´ú»¯¡±£¬£¬ÔÚ³ÉÎªÍøÂçÇ¿¹úµÄÀú³ÌÖй¤¿ØÇå¾²½¨ÉèÈÎÖØµÀÔ¶£¡


¾©¹«Íø°²±¸11010802024551ºÅ